

马蹄内翻足(congenital talipes equino varus)是一种最常见的先天畸形,出生后即有畸形。其特点是足的前半部内收、内翻,跟骨内翻、跖屈、跟腱挛缩呈马蹄畸形等。据国外报道,占全人口的1‰~3‰。在我国虽然很常见,但缺乏资料统计。本病有遗传因素,马蹄内翻足的形成主要由于足部肌力不平衡所致,即内翻肌(胫前肌及胫后肌)强而短缩,外翻肌(腓骨肌)弱而伸长,跖屈肌(小腿三头肌)强于足背屈肌(胫前肌)。肌肉的不平衡久之形成骨关节畸形,在畸形的基础上负重造成畸形更加严重。
1.遗传因素
本病常有家族史与遗传有一定的关系,如Wynne-Pavis等报道:患者中有家族史者的比例2.9%;另外单卵孪生的发病率远比双卵孪生为高,比例为33∶3。虽然遗传是一种重要因素,但尚不能确定显性隐性或伴性基因遗传的规律。
2.胚胎因素
Bohm认为,胚胎3个月之内,足处于马蹄内翻的三个原始畸形状态,即下垂,内收和旋后(内翻)。自第4个月开始,足处于中和旋转位,跖骨轻度内收,足也开始沿长轴旋前,接近正常人足的位置。任何发育障碍都将使足保持于胚胎早期的畸形位。
3.宫内因素
胎儿在宫内体位不佳,足部受压,长时间处于足内收、后跟内翻、踝部下垂位。相应地小腿后侧和内侧的肌肉缩短,内侧关节囊增厚,使足进一步处于畸形位。
4.环境因素
许多学者研究发现本病与环境因素有关,如Duraswami注射胰岛素至发育中的鸡胚内造成马蹄内翻足畸形。有人证明在肢体发育的关键时刻,缺氧可能导致马蹄内翻足。Stewart发现,在许多来自日本的患者中,由于有蹬坐于内翻足上的习惯,发病率特别高。

马蹄内翻足需做检查
本病根据临床表现均能作出诊断,一般不需依据X线检查确诊。但对于判断马蹄内翻足畸形程度和对治疗疗效的客观评价,X线摄片是不可缺少的。正常新生儿足部X线片可见跟、距和骰骨的化骨中心。马蹄内翻足的病儿足部诸骨的骨化中心出现较晚。舟骨在3岁后方才出现,跖骨干生后骨化良好。

本疾病根据临床表现均能做出诊断,一般不需要辅助确诊。
1.X线检查:对于诊断马蹄内翻足畸形程度和治疗疗效的客观评价。足前后位和极度背伸侧位片,双侧足部进行对比,马蹄足患儿的正位片示:跟骨距骨重叠,且均朝向第五跖骨,跟距角度消失。
2.B超检查:是可以用来诊断婴幼儿马蹄足的常规检查,对于观察软骨的情况具有X光片无法替代的作用。
3. MRI 和CT 扫描也被推荐用于先天性马蹄内翻足畸形的术前及术后评估, 但大多数患儿没有必要进行这些检查。

鉴别诊断:
1新生儿足内翻:
新生儿足内翻与先天性马蹄足外观相似,多数为一侧,足呈马蹄内翻,但足内侧不紧,足可以背伸触及胫骨前面,经手法治疗1~ 2 个月可完全正常。
2神经源性马蹄足:
神经改变引起的马蹄足随儿童发育畸形逐渐变的明显,应注意肠道和膀胱功能有无改变,足外侧有无麻木区,特别注意腰骶部小凹或窦道及皮肤的色素改变,必要时应行MRI 检查确定是否存在脊髓栓系。肌电图及神经传导功能检查对了解神经损伤有帮助。

3脊髓灰质炎后遗马蹄足:
出生时足部外观无畸形,发病年龄多在6 个月以上,有发热史。单侧多见伴有腓骨长短肌瘫痪,早期无固定畸形,大小便正常,可以有其他肌肉瘫痪。
4脑瘫后马蹄足:
围产期或生后有缺氧史,大多于出生后就发现异常,马蹄足畸形随生长逐渐明显,但在睡眠中可消失或减轻。一经刺激畸形更明显。马蹄为主,内翻少,无内收,畸形多为双侧性或同侧上下肢,双下肢交叉步态下肢肌痉挛明显常,伴有智力减退。
5多关节挛缩症:
马蹄足呈双侧性,足畸形为全身多个关节畸形的一部分,全身大多数肌肉萎缩,变硬,脂肪相对增加,马蹄足僵硬,不易矫正,髋膝关节常受累。
本病根据临床表现均能作出诊断,一般不需依据X线检查确诊。但对于判断马蹄内翻足畸形程度和对治疗疗效的客观评价,X线摄片是不可缺少的。正常新生儿足部X线片可见跟、距和骰骨的化骨中心。马蹄内翻足的病儿足部诸骨的骨化中心出现较晚。舟骨在3岁后方才出现,跖骨干生后骨化良好。
治疗:
(一)早期治疗非手术治疗方案
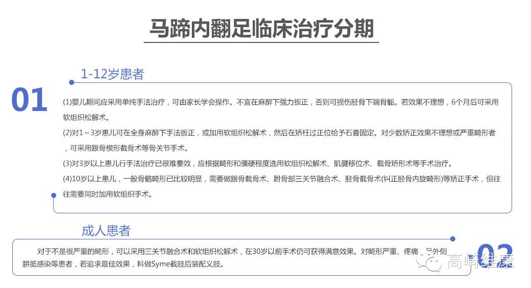
1.Ponseti矫形方法:目前已经得到全世界的肯定,其具体治疗方法如下(应用于年龄小于2岁的患儿):
1.手法扳正、石膏固定(Ponseti石膏固定):适用于1岁以内患儿,将畸形的组成部分按一定程序逐个予以矫正,然后用石膏管型固定(通常门诊固定4-6次)。
2. 石膏固定达到足部外展75度以上时可以进行跟腱松解手术,术后石膏固定3周,3周后拆除石膏,同时更换矫形鞋。
3.术后佩戴Dennis-Brown矫形鞋进一步治疗,通常到4岁。
4.法国按摩技术:新生儿应立即手法治疗,操作时屈膝90度,一手握住足跟、另一只手推前半足向外展,矫正前足内收,其次握住足跟进行外翻,最后怡手掌拖住足底进行背伸,矫正马蹄,每日多次手法矫正直至畸形矫正。
(二)手术治疗
但是对于错过非手术矫形时机的患儿或矫形后由于未按照医嘱要求佩戴矫形支具造成畸形复发的患儿,则根据其不同的情况进行相应的对症手术治疗。
1.广泛软组织松解术:任何一期广泛性松解治疗马肺内翻足的一般原则包括:
①手术完成时松开止血带,并电凝止血。
②必要时使足处于跖屈位,仔细地缝合皮下组织和皮肤,以免皮肤张力过大。
③术后2周首次更换石膏时,可把足置于完全矫正的位置。

2.跟腱延长术:对于错过跟腱松解手术年龄的患儿(一般2-3岁)需要将松解跟腱,使跟骨下落需要进行跟腱延长术,将跟腱行z字切开。术后石膏固定6周。

3.胫前肌外移术:适用于马蹄足早期轻度复发,或治疗后残留前足内收畸形的儿童。
4.外固定支架:对于大龄僵硬性马蹄内翻足患儿(一般5岁以上),足部骨骼已经骨化,单纯通过软组织无法矫正畸形,可以使用外固定支架技术,术后需要定期调节支架,外观基本满意,但会残留足踝关节僵硬。

5.足部截骨矫形术:有很多手术方式,一般患儿年龄大于5岁,根据其畸形情况选择不同部位的截骨,可以与外固定支架联合矫正马蹄内翻畸形。
6.三关节融合术:适应征:10岁以上儿童;合并跖骨内收、后足内翻、跖屈三种畸形;可以考虑行此手术。
(注:本篇内容转自佳满合作伙伴高崎维康)
